内蒙古自治区机械设备成套有限责任公司
Inner Mongolia Machine equipment Complete set Co.LTD
当前位置:首页> 新闻动态 > 行业动态
新出台《工程建设项目招标代理机构管理暂行办法》提出了哪些新要求?
2025-11-03
来源:
作者:

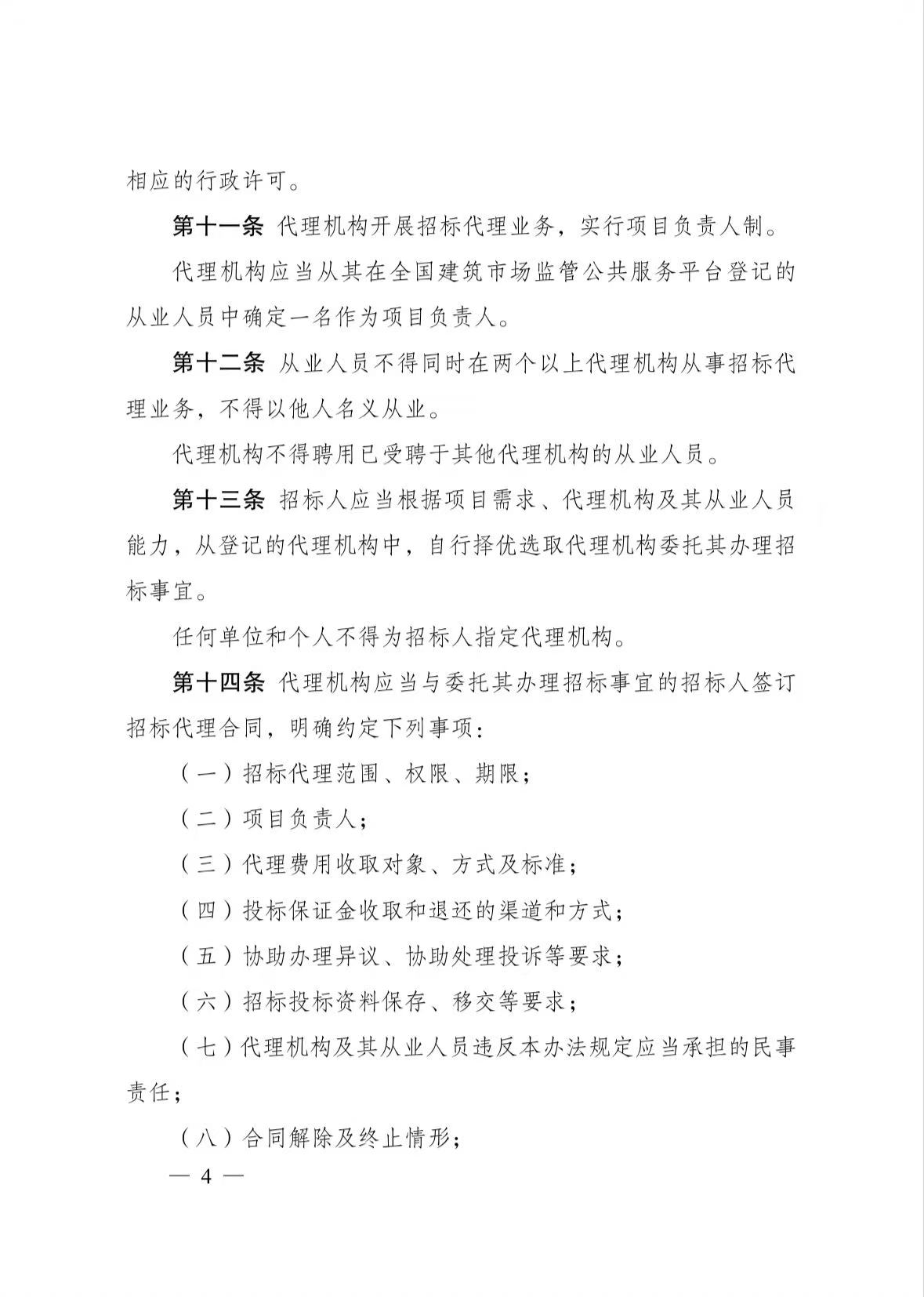
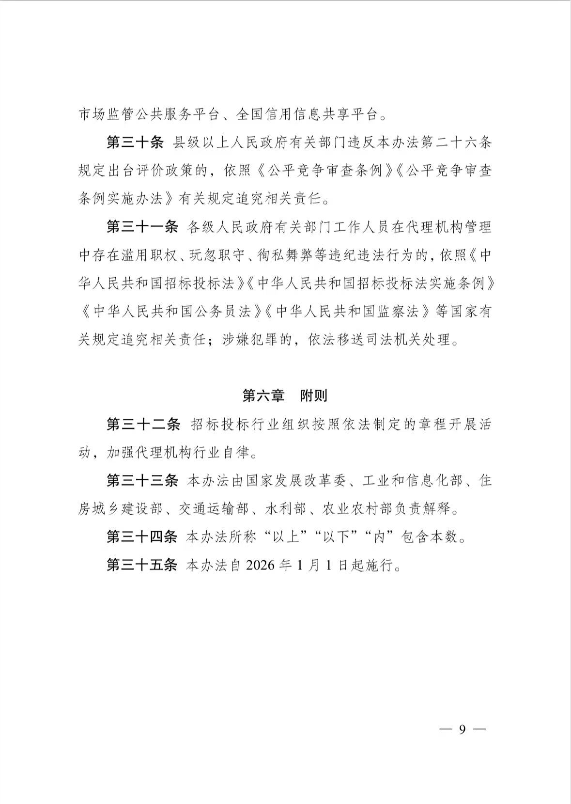
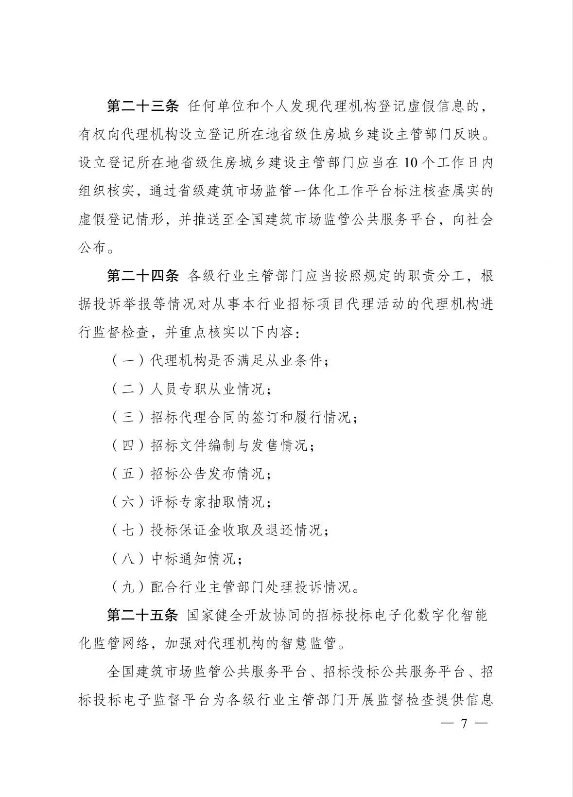
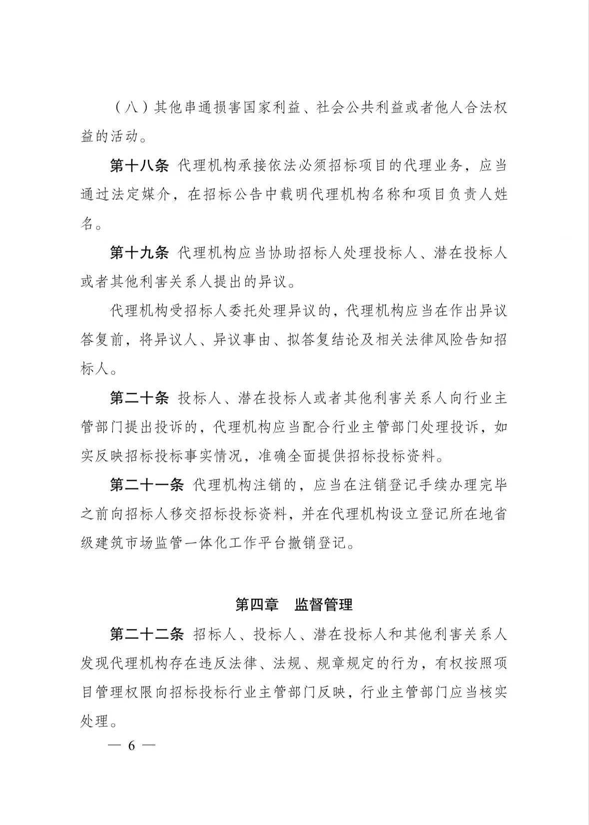
《工程建设项目招标代理机构管理暂行办法》由国家发展和改革委员会、工业和信息化部、住房和城乡建设部、交通运输部、水利部、农业农村部联合发布,发布时间为20251027日,自202611日起施行。

1031日国家发展改革委举行的新闻发布会上,国家发展改革委政策研究室副主任、委新闻发言人李超对《工程建设项目招标代理机构管理暂行办法》的出台背景和主要内容进行了介绍。

李超表示,出台《办法》主要是为了解决当前招标代理行业存在的突出问题。2017年《招标投标法》和《招标投标法实施条例》修订后,取消了招标代理机构资质和从业人员资格管理,市场迅速扩容,目前全国已有超过11万家招标代理机构、100万名从业人员。这些机构在提升招投标效率和专业化水平方面发挥了积极作用,但也出现了弄虚作假、泄露信息、策划围串标、向评标专家行贿等违法行为,严重扰乱了市场秩序。

因此,《办法》坚持问题导向,重点从三个方面提出新要求

统一登记:要求招标代理机构在省级建筑市场监管一体化平台登记机构和从业人员信息,确保信息真实、可追溯;

规范从业:明确代理机构应具备独立办公场所、不少于5名熟悉法律法规的专业人员,实行项目负责人制度,规范合同签订、费用收取等行为;

配合监管:要求代理机构依法公开代理信息,协助处理异议,接受主管部门监督检查。

李超强调,《办法》的出台是改革完善招标投标体制机制的重要举措,旨在推动招标代理行业规范健康发展,营造公平、公正的市场环境

    



0.046336s